Trusted Relationship Service
What is the Trusted Relationship Service?
Trusted Relationships is part of the wider Children & Families Early Help Service, and it supports children and young people who are identified as being at risk of or subject to Child Criminal Exploitation (CCE) (which may also include elements of other forms of exploitation such as Child Sexual Exploitation (CSE), Online Child Exploitation (OCE), County Lines, and Modern Slavery & Human Trafficking (MSHT)). In terms of eligibility for Trusted Relationships support, a young person must be aged 17 or below, have an exploitation risk status assigned (‘Low’, ‘Medium’ or ‘High’) and be open to a Children & Families (C&F) Service.
Trusted Relationships is a consent-based service that uses relational, trauma-informed, and strengths-based practice. It recognises that people and services with a positive relationship with the young person are best placed to support them in reducing exploitation risk and make a meaningful difference in their lives.
Trusted Relationships Support:
Trusted Relationships is a unique support offer, which supplements the work of other services in North Yorkshire to jointly develop and deliver a plan to help move young people away from exploitation risk. Central to the delivery model is the understanding that trusted relationships can help young people make positive changes. The Trusted Relationships service offers highly flexible, tailored support based on the young person’s individual needs to foster positive relationships and promote the development of protective factors that build resilience in vulnerable young people.
Trusted Relationship Practice Model:
Trusted Relationships Workers (TRWs) use restorative approaches and provide consistent, non-judgemental support to build trust. They work collaboratively with young people and trusted adults to develop safety plans focused on practical strategies to reduce exploitation risk. Using tools such as Family Finding and network mapping, TRWs help strengthen family and community connections to reduce isolation. They help young people understand what makes
them vulnerable to exploitation and identify protective factors and relationships that can be strengthened. Another key element of the TRW role is forming a trusted relationship that builds self-esteem, resilience, and the development of positive support networks that will remain after the child’s involvement with the Trusted Relationships Service ends.
How Trusted Relationships is Different:
Trusted Relationships support differs from more traditional social care by placing greater emphasis on relational work and emotional wellbeing/safety. While access is based on specific criteria, and cases cannot remain open indefinitely, TRWs have more flexibility to spend time building trust—a particularly important factor with young people who may be resistant to services. Support is not tied to specific timeframes or assessment cycles, allowing TRWs to adapt their
approach to the young person’s emotional and practical needs. Rather than managing cases, Trusted Relationships complements other services by focusing on relational repair and protective connections that can last beyond the involvement of services.
Accessing Support Through Trusted Relationships:
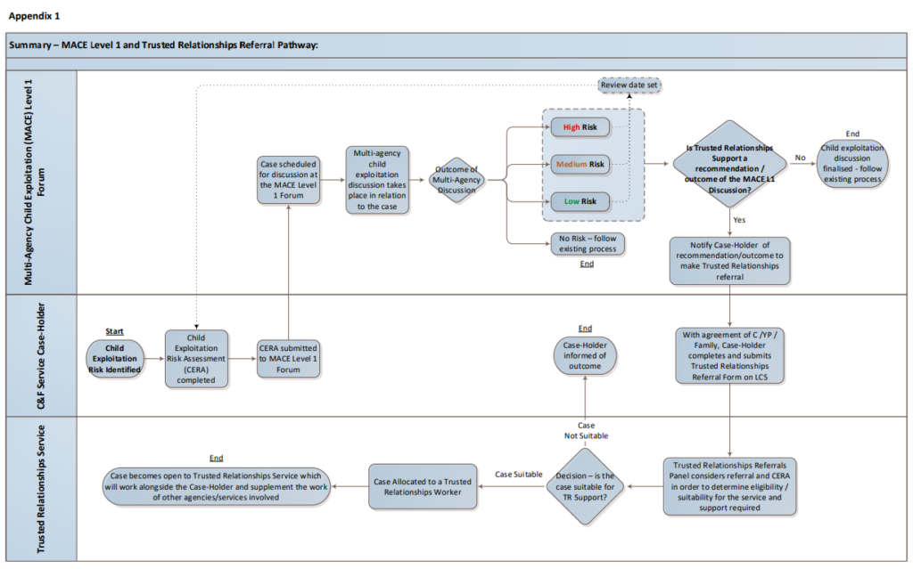
To avoid the implementation of parallel pathways and ensure that children and young people most in need of this support are identified at the earliest opportunity, the referral process for Trusted Relationships has been fully integrated within the designated Child Exploitation process for North Yorkshire. As such, before making a Trusted Relationships referral, the C&F Service case-holder must first route the case through the Multi-Agency Child Exploitation (MACE) Level 1 process, which requires the case to become open to a C&F service to complete a Child Exploitation Risk Assessment (CERA) in conjunction with partners. Once completed, the CERA is sent to the MACE Level 1 forum for a multi-agency view of the risk level and scrutiny
regarding the risk management and the contextual safeguarding concerns around the child. The MACE Level 1 forum also makes recommendations in relation to the case, and Trusted Relationships will be considered as one potential support option. If an outcome of the MACE discussion is that the case would be suitable for and would benefit from Trusted Relationships support, the case-holder will be asked to consider making a referral to ensure the young person
can receive Trusted Relationships support. Referrals into the Trusted Relationships service should be made with the agreement of the young person/family. There is specific guidance on how to submit referrals using the Children and Families System, LCS.
Following submission of a referral, the case will be considered by a Referrals Panel, which will consider the referral alongside the CERA and, if appropriate, will allocate the case to receive support through the Trusted Relationships service. The pathway to access support through the Trusted Relationships programme is set out in Appendix 1.
It has been agreed that agencies external to the C&F Service cannot submit a referral directly to the Trusted Relationships Service; this is to ensure the existing child exploitation pathway is not bypassed. Taking this approach to manage referrals into the Trusted Relationships service, it delivers significant benefits, including:
- Promoting consistency in how cases are considered, referred, and allocated to the Trusted Relationships service.
- Ensuring there is a multi-agency agreement on the appropriateness of Trusted Relationships support in the context
of the range of options and interventions available to children and young people vulnerable to or subject to
different forms of exploitation. - Ensuring the MACE Level 1 forum retains oversight of children and young people within the local authority area
at risk of or subject to exploitation. - Ensuring case-holding responsibility remains with the C&F Service, with the Trusted Relationships Service
supplementing the work of other agencies/services
Contact
If you have any questions in relation to the Trusted Relationships Service, please contact Mike Lord, Planning & Development Officer: Michael.Lord@northyorks.gov.uk

Page reviewed: February 2026
View all our news